宇树科技完成更名,王兴兴职务变更!

来自: 收藏 邀请

每经编辑|张锦河    

10月23日,据天眼查App显示,宇树科技完成更名。“杭州宇树科技股份有限公司”企业名称变更为“宇树科技股份有限公司”。同时,王兴兴由执行公司事务的董事变更为董事长。

宇树科技成立于2016年8月,法定代表人为王兴兴,注册资本约3.64亿元人民币,经营范围包括智能机器人的研发、智能机器人销售、工业机器人制造等。

股东信息显示,宇树科技由王兴兴、汉海信息技术(上海)有限公司、宁波红杉科盛股权投资合伙企业(有限合伙)等共同持股。

今年6月,王兴兴在夏季达沃斯论坛上表示,宇树科技年度营收已超10亿元,并且是业内少数实现连续盈利的机器人企业,公司规模达到约1000人。

在今年8月举办的2025世界机器人大会上,王兴兴提到,2025年上半年,整个人形机器人行业非常火爆,加上政策的支持,行业整机厂商及零部件厂商,每家企业平均有50%~100%的增长,这意味着需求端拉动了整个行业的发展。

图片来源:央视网视频截图(资料图)

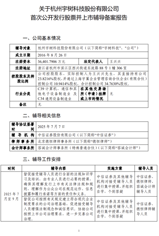
中国证监会官网此前显示,宇树科技已开启上市辅导,由中信证券担任辅导机构。辅导备案报告显示,宇树科技控股股东、实际控制人为王兴兴,王兴兴直接持有公司23.8216%股权,并通过上海宇翼企业管理咨询合伙企业(有限合伙)控制公司10.9414%股权,合计控制公司34.7630%股权。

每日经济新闻综合公开信



鲜花

握手

雷人

路过

鸡蛋
相关推荐
热门排行

在线客服(服务时间 9:00~18:00)

在线QQ客服
公司地址:贵州省贵阳市观山湖区长岭街道长岭路与观山路西北角中天会展城TA-1、TA-2栋(2)16层14号
电子邮箱:599599113@qq.com
客服电话:13765656037

Powered by 贵州阡乐科技有限公司 © 2025 qianlew.com Inc.( 黔ICP备2025043673号-1 )贵公网安备52011502009694号